滨海文化

主页 > 科技 >

科技

半导体芯片板块近期表现强势,当月累计最大涨幅达60%

发布时间:2023-04-02 02:56:12

  4月2日,半导体芯片板块近期表现强势,光刻机分支的概念龙头张江高科3月期间一度八天四板,当月累计最大涨幅达60%。上周五公告获大基金二期投资的晶瑞电材本周一录得20cm涨停,公司此前在互动易上表示目前拥有成系列的光刻机五台,用于光刻胶的研发

  此外,商务部部长王文涛近日会见荷兰阿斯麦公司全球总裁温宁克,双方还就阿斯麦在华发展等议题进行了交流

  据悉,光刻机作为半导体设备三大件之一,是人类文明智慧的结晶,被誉为“半导体工业皇冠上的明珠”

  公开资料显示,光刻机是芯片制造中光刻环节的核心设备,技术含量、价值含量极高。它采用类似照片冲印的技术,把掩模版上的精细图形通过光线的曝光印制到硅片上,经过十余代的发展迭代,目前最先进光刻机单次曝光可以做到低于5nm的分辨率

  根据全球半导体设备市场规模估算,2021年全球光刻机市场规模为181亿美元,预计2022年将达到201亿美元。全球光刻机前三大厂商的市场份额占比达90%以上,根据前三大厂商的销售数据显示,2015-2021年,全球光刻机销售量总体增长,2021年达478台

  光刻机市场集中度高,ASML、Nikon、Canon市场占有率超过90%,其中ASML由于其技术领先,垄断了EUV光刻机,独占75%的市场份额,Nikon与Canon分别占据13%和6%的市场份额。ASML的光刻机技术在全球处于绝对领先地位,EUV领域ASML市占率为100%,ArFi、ArF领域市占率分别高达96%、88%

  国内光刻机产业起步较晚,与海外具体差距明显。1977年,清华大学精密仪器系、中科院光电所、中国电子科技集团公司第四十五研究所(简称中电科45所)等先后投入研制光刻机。我国也时隔近十年,研制出了具有一定代表意义的光刻机——接触式光刻机GK-3型半自动光刻机

  光刻机产业链主要包括上游设备及配套材料、中游光刻机系统集成和生产及下游光刻机应用三大环节,技术极为复杂,涉及系统集成、精密光学、精密运动、精密物料传输、高精度微环境控制等多项先进技术,部分机型所需的零部件更是多达数十万件,因此光刻机的生产通常涉及上千家供应商

  其中,光刻机上游国内代表企业包括福晶科技、奥普光电、南大广电、容大感光、华润微、精测电子、芯源微、菲利华、清溢光电、茂莱光学、美埃科技等

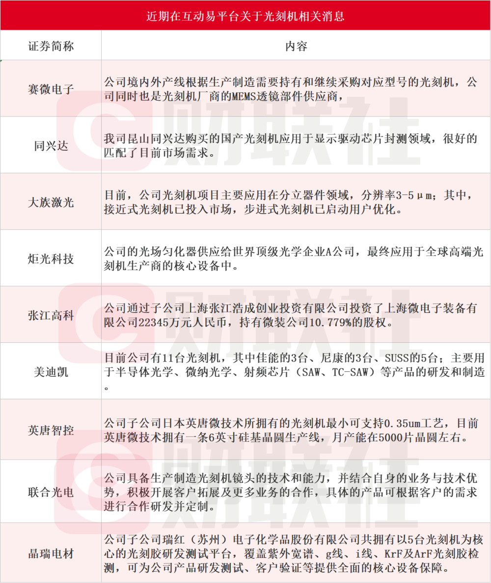
  此外,据财联社不完全整理,近期在互动易平台回复光刻机相关业务的上市公司包括赛微电子、大族激光、炬光科技、张江高科、联合光电、晶瑞电材、英唐智控、美迪凯、同兴达等